网站首页
学校概况
新闻资讯
党建工作
教育科研
师生园地
德育工作
政务公开
校园视频
专题报道
政务公开
通知公告
校务公开
校务公开
您现在的位置:
首页
>
政务公开
>
校务公开
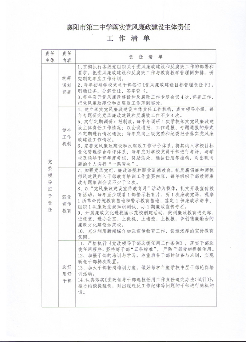
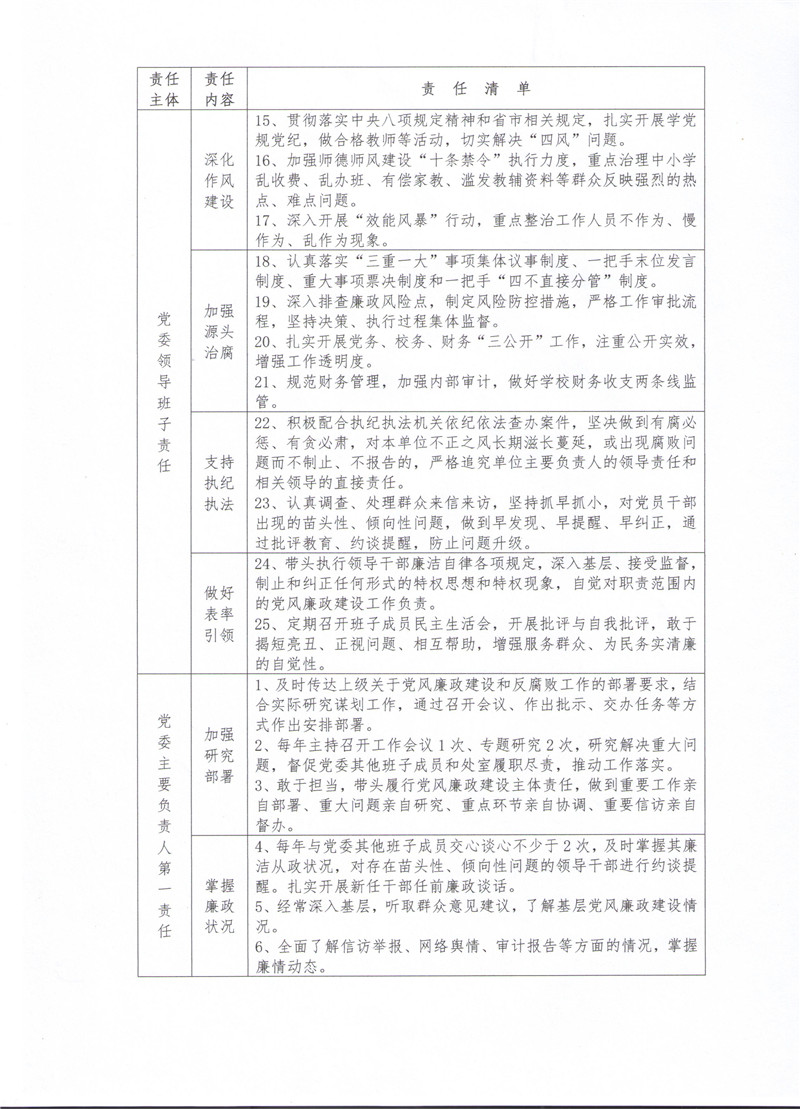
襄阳市第二中学落实党风廉政建设主体责任工作清单
发布日期:2018-05-07 09:42:12 浏览量:8590
上一篇:
中共襄阳市第二中学委员会及领导班子成员进一步调整落实党风廉政建设岗位责任制
下一篇:
襄阳市第二中学2022年部门预算
地址: 湖北省襄阳市大庆东路七号 邮编:441000 电子邮箱:
Copyright @2018-2025 襄阳市第二中学版权所有 备案号:鄂ICP备17002194号
技术支持:
湖北象牙塔
|
ICP备案号:鄂ICP备17002194号-2
技术支持:
湖北象牙塔
|
ICP备案号:鄂ICP备17002194号-2
微信公众号