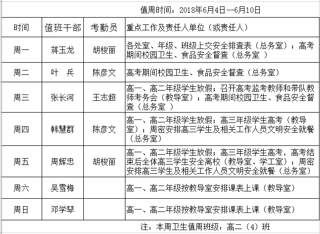
2017-2018学年度下学期第十五周工作安排
发布日期:2018-06-11 08:45:23 浏览量:7986
值班工作职责
1、值班干部全天挂牌上岗。负责督查当天学校各项工作开展情况,发现问题及时协调职能部门解决;并就相关内容填写好记载表。第二天将记载表交办公室。2、6:55,值班干部到校门口,7:00检查班主任、任课教师到岗情况。督促考勤员按时到岗,做好上下班签到和巡岗、巡课工作,并及时公布考勤结果。
3、11:40,值班干部到校门口。
①检查寝管员、班主任到岗情况。
②关注校门口及食堂的秩序。
③12:30督促班主任巡查校园,检查教室锁门、寝管员到岗情况,12:40组织班主任查寝。
4、14:00,值班干部到校门口,督促考勤员按时到岗,并关注14:00—14:30时间段校园秩序。
5、17:50—18:40,值班干部到岗,关注校园、食堂、教学楼秩序。
6、18:40,值班干部到岗,检查任课教师到位情况,关注校园秩序。
7、21:40,值班干部到校门口。
①检查寝管员、班主任到岗情况。
②关注校门口、校园的秩序。
8、22:30,值班干部带领班主任检查寝室(包括寝室环境卫生、寝管员到岗以及学生就寝等情况。
9、值班干部上午、下午分别巡岗抽查一次,对教师坐班及工作纪律情况进行督查,并详细记载结果。"


